足球新闻

TA世俱杯A组前瞻:主场作战&众星云集,迈阿密国际能否顺利晋级
全新的世俱杯将于本周日拉开战幕,来自六大洲的32支球队将展开角逐。为此,The Athletic特别对各小组的出线热门及...
2025-06-12
再战一年!斯基拉:37岁佩德罗与拉齐奥续约至2026年
6月12日讯 记者斯基拉报道,佩德罗将与拉齐奥续约至2026年。斯基拉表示:“交易确认!佩德罗将和拉齐奥续约到2026年...
2025-06-12
斯基拉:国米600万欧买断扎莱夫斯基,签约至2029年
6月12日讯 记者斯基拉报道,国米将买断扎莱夫斯基。斯基拉表示:“交易确认!国际米兰将激活扎莱夫斯基合同中价值600万欧...
2025-06-12
怀森与皇马队友们拥抱致意🤣与阿拉巴迪亚斯形成最萌身高差
06月12日讯 新援怀森此前已经完成皇马亮相。怀森在更衣室内与库尔图瓦、阿拉巴、迪亚斯等队友们依次拥抱致意。当前德转显示...
2025-06-12
每体:霍安-加西亚将是巴萨队史上通过支付解约金签的第五位球员
6月12日讯 据多家媒体的报道,巴萨即将支付2500万欧的解约金,从西班牙人队签下门将霍安-加西亚,根据《每日体育报》的...
2025-06-12
纳赛尔:我们虽然和姆巴佩有点矛盾,但我打心底里祝他好
6月12日讯 巴黎圣日耳曼俱乐部主席纳赛尔接受采访,谈及姆巴佩、登贝莱等话题。关于自己随巴黎圣日耳曼夺得今年欧冠冠军的经...
2025-06-12
TA世俱杯B组前瞻:大巴黎再磕马竞,死亡之组谁能晋级
新的世俱杯将于本周日拉开战幕,来自六大洲的32支球队将展开角逐。为此,The Athletic对各小组的出线热门及看点进...
2025-06-12
冷知识丨赖因德斯的名字哪儿来的?
冷知识丨赖因德斯的名字哪儿来的?荷兰国脚蒂贾尼·赖因德斯(Tijjani Reijnders)加盟曼城。他的名字“蒂贾尼...
2025-06-12
切尔基:我希望赢得世俱杯冠军 英超是世界上最好的联赛
6月12日讯 曼城已官宣切尔基加盟球队,他在接受俱乐部官方采访时表示,希望能赢得世俱杯冠军。谈及世俱杯,切尔基说道:“这...
2025-06-12
斯基拉:切尔西小将派斯非常接近租借加盟斯特拉斯堡,租期1年
6月12日讯 记者斯基拉报道,切尔西小将派斯非常接近被外租到斯特拉斯堡。斯基拉写道:“派斯距离租借加盟斯特拉斯堡仅一步之...
2025-06-12
小吧送票🎁国安vs亚泰,晒有关国安/亚泰元素的照片赢球票🔥
告别国际比赛日,让我们把目光重新聚焦中超联赛。北京时间6月14日星期六19:00,中超第14轮,北京国安坐镇主场北京工人...
2025-06-12
陈巧珠晒女超误判视频:真是离谱他妈给离谱开门到家了
6月12日讯 广东女足球员陈巧珠在社媒晒出视频,谈到了女超联赛遭遇的惊天误判。女超第8轮,江苏无锡女足3-0战胜广东女足...
2025-06-12
渤海灯塔指引着方向!博主谈津门虎tifo:天津看台首次双tifo联动
6月12日讯 博主“天津力量TianjinPower”发文,谈到了津门虎主场对阵泰山比赛的TIFO。“天津力量Tianj...
2025-06-12
几度泪眼婆娑!王大雷赛后不忍告别,被蒋光太推到最前面接受致敬
06月12日讯 国足官方发布对阵巴林的收官战的“微纪录”,赛后王大雷多次泪目。死忠看台前的谢场环节,王大雷在球迷呼声中有...
2025-06-12
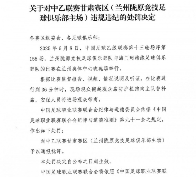
观众翻越防护栏跑向替补席,中乙联赛甘肃赛区被通报批评
6月12日讯 中乙联赛兰州陇原竞技足球俱乐部主场因违规违纪行为,收到了中足联的处罚。6月8日中乙联赛第13轮兰州陇原竞技...
2025-06-12
官方:少数观众向场地内投掷塑料水杯,对贵阳赛区予以通报批评
6月12日讯 中足联发布中乙罚单,对中乙贵阳赛区予以通报批评。中乙第13轮贵州筑城竞技主场对阵广西恒宸,在赛后裁判员退场...
2025-06-12
米体:大因扎吉将和巴勒莫签约两年,若升入意甲可自动续约一年
6月12日讯 据《米兰体育报》报道,大因扎吉将执教意乙球队巴勒莫,签约2+1合同。大因扎吉在上赛季执教比萨,率队获得意乙...
2025-06-12
马斯坦托诺前往美国与河床会合&参加世俱杯,据悉8月加盟皇马
6月12日讯 据西班牙六台报道,马斯坦托诺前往美国与河床队会合,参加世俱杯。马斯坦托诺结束在阿根廷队的集训,前往美国与河...
2025-06-12
世体:德科&博扬曾和霍安-加西亚共进晚餐,当面劝说他加盟巴萨
6月12日讯 据《世界体育报》报道,在上赛季的西甲联赛结束后,巴萨高层德科、博扬曾和霍安-加西亚共进晚餐,当面劝说他加盟...
2025-06-12
这是何意?亚马尔社媒分享一段话:他们抱怨坏的,辱骂好的
06月12日讯 亚马尔今日在社媒晒出了17张照片,大部分是度假照。其中有一张亚马尔反戴帽子的照片,此外还有一张照片只是一...
2025-06-12
共 58392 条新闻,第 2641 页,共 2920 页
0.556351s